
来源:独角金融
近日,梅州客商银行第一大股东宝新能源(000690.SZ)的内斗事件有了最新进展——一审中被判犯职务侵占罪的宝新能源原董事长宁远喜、宝新能源原董事温惠一案(下称:“宁远喜、温惠案”),被发回重审。宁远喜也曾担任过梅州客商银行董事长。
作为广东省第二家民营银行、粤东西北首家民营银行,梅州客商银行股份有限公司(下称:梅州客商银行)的股东阵容可谓亮眼——4家A股上市公司:宝新能源、塔牌集团(002233.SZ)、*ST超华(维权)(002288.SZ)、温氏股份(300498.SZ),以及“果冻大王”麾下的广东喜之郎集团有限公司(下称:喜之郎集团)坐镇。
不过,最近除了第一大股东宝新能源面临状况,第四大股东*ST超华也遭遇业绩连续亏损,其持有梅州客商银行的全部股权一度被法院计划挂网拍卖,目前已收到交易所退市决定。
1
“宁远喜、温惠案”出现变数
据《每日经济新闻》从宁远喜家属处获悉,针对“宁远喜、温惠案”,8月7日,广东省梅州市中级人民法院(下称:梅州中院)作出刑事裁定书——此案发回重审。
梅州中院认为,原审判决认定部分事实不清,并作出裁定——撤销梅县区人民法院(2022)粤1403刑初189号刑事判决,发回梅县区人民法院重新审判。裁定书内容指出,该裁定为终审裁定。
2023年5月26日,广东省梅州市梅县区人民法院(下称:梅县区法院)一审判定宁远喜、温惠犯职务侵占罪,并判处宁远喜有期徒刑9年6个月,处罚金300万元;判处温惠有期徒刑7年6个月,处罚金100万元。同时追缴宁远喜、温惠侵占宝新能源的违法所得。
据《经济观察报》报道,一审判决后,宁远喜、温惠不服,向梅州中院提出上诉。两位当事人及家属公开喊冤,称此案系“遭人为构陷”,并公开了大量物证和录音材料。
另据《每日经济新闻》报道,宁远喜出事后,其家属石晓文为其奔走,并在网上公开举报宝新能源实际控制人叶华能隐瞒香港居民身份等。
据悉,3月28日,“宁远喜、温惠案”在梅州中院二审开庭审理,但当天休庭。
值得注意的是,4月9日,宝新能源发布更正及致歉公告,承认有关实际控制人身份及股东持股代持情况的披露不准确。
其一,关于实际控制人身份,宝新能源将2012-2016年报中,公司实际控制人叶华能“未取得其他国家或地区居留权”更正为——“取得香港居留权”;并在2002-2011年报中,补充披露该信息;
此外,在2017-2022年报中,补充披露“叶华能原取得香港居留权,2017年5月其向原户籍地提交了放弃香港永久性居民身份及恢复大陆户口登记的申请。”
其二,针对股东持股代持情况,宝新能源也进行了大量更正。
2017年1月13日,宝新能源发布《简式权益变动报告书(一)》称,广东省宝丽华集团有限公司(下称:宝丽华集团)拟通过协议转让方式,将其持有宝新能源部分股份分别转让给宁远喜、给萍乡市富海久泰投资咨询合伙企业(有限合伙)(下称:富海久泰),其中转让给宁远喜的为5.11%。
在更正及致歉公告中,宝新能源则补充披露“本次协议转让的5.11%股份,实质是宁远喜代宝丽华集团持有的宝新能源股份,即通过该次股权转让过户到‘宁远喜’个人股票账户的宝新能源股份。”;并将“本次宁远喜受让所需资金未直接或者间接来源于宝新能源及其关联方”中的“及其关联方”删除。
宝新能源还补充披露“宁远喜通过‘宁远喜’个人股票账户持有宝新能源5.35%股份,其中5.11%为代持宝丽华集团持有的股份。”;并将“权益变动后,宝丽华集团仍持有宝新能源16%的股份”,更正为“宝丽华集团通过‘宝丽华集团’股票账户直接持有宝新能源16%的股份,通过‘宁远喜’个人股票账户间接持有宝新能源5.11%的股份”。
2020年6月29日,宝新能源发布《简式权益变动报告书(二)》称,宁远喜通过大宗交易方式,减持宝新能源0.35的股份。
在更正及致歉公告中,宝新能源补充披露“本次减持的宝新能源0.35%的股份,为宁远喜代宝丽华集团持有”以及相关代持信息。
此外,在2017-2023年相关财报中,宝新能源补充披露相关代持信息。
2
因梅州客商银行,叶华能与宁远喜产生股权代持纠纷
叶华能是宝丽华集团的创始人,并持有后者90%的股份,为实际控制人。据Wind数据显示,截至2024年一季度,宝新能源第一大股东为宝丽华集团,持股17.73%。叶华能通过宝丽华集团实际控制宝新能源。
梅州中院刑事裁定书显示,宁远喜现被羁押于梅州市梅县区看守所,温惠现被羁押于梅州市看守所。而此时身陷囹圄的二人,曾是叶华能的“左膀右臂”,三人合作近30年,共同将“宝丽华系”发展壮大。
值得一提的是,2000年,时年30岁的宁远喜出任宝新能源董事长,当时还被媒体报道称为“A股最年轻董事长”“打工皇帝”。
叶华能与宁远喜的反目,正与梅州客商银行有关——叶华能因香港居民身份无法成为梅州客商银行实际控制人,于是让宁远喜为其实际控制的宝丽华集团代持宝新能源股份,此后二者产生股权代持纠纷。
2017年,宝新能源作为主发起人,联合塔牌集团、喜之郎集团、*ST超华、温氏股份,组建广东省第二家民营银行、粤东西北首家民营银行——梅州客商银行,其中宝新能源占30%的股份,为第一大股东。叶华能通过宝新能源实际控制梅州客商银行,宁远喜出任梅州客商银行党委书记、董事长。
但按照当时中国金融行业审批管理规定,民营银行股东的实际控制人应承诺自己是中国境内公民,且不持有其他国家或地区的国籍、永久居留权及类似身份。宝新能源的实际控制人叶华能当时拥有香港居民身份。为了满足监管规定,叶华能选择变更实控人。
通过宝新能源上述更正内容便可知,首先,宝丽华集团将其持有宝新能源5.11%的股份转让给宁远喜(实际是宁远喜为宝丽华集团代持)、5%的股份转让给萍乡市富海久泰投资咨询合伙企业(有限合伙)(下称:富海久泰)。转让后,宝丽华集团对宝新能源的持股比例降至16%,仍为控股股东,第二、三大股东分别为宁远喜、富海久泰。
另据“财新”报道,宁远喜在自述材料中反映,按照叶华能的构想,富海久泰继续在二级市场增持直至15%与宁远喜形成一致行动人,合计持股比例超过宝丽华集团、达到20.11%,成为宝新能源新的实控人。
但2017年4月,宝新能源因员工牵涉内幕交易遭相关部门调查,富海久泰终止增持计划,叶华能通过变更实控人满足银行开业条件的计划不得不终止。
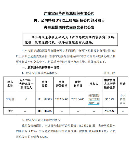
值得注意的是,据宝新能源公告显示,2017年4月,宁远喜从宝丽华集团“受让”的股票随即全部被质押。
图源:宝新能源公告
据“界面新闻”报道,宁远喜家属石晓文声明称,宁远喜获得的5亿元质押金,全部转回给了叶华能。但资金回转未能得到宝新能源方面的证实,后者仅在公告中披露了相关质押事宜。
此外,“界面新闻”在报道中还提到,宁远喜的一位朋友回忆,在宁远喜代持股份期间,宝新能源股价持续下跌,为了应对质押到期不能兑付风险,宁远喜前后垫资超过7000万元。但对于宁远喜个人承担的巨额成本,叶华能并不认账,两人因此决裂。
据Wind数据显示,2021年4月,宁远喜离任宝新能源董事长。
据宝新能源于2023年9月回复深交所的补充公告显示,宝丽华集团曾多次与宁远喜商议返还股票。但宁远喜并未返还。且于2021年12月宁远喜在未告知、未取得宝丽华集团同意的情况下擅自在二级市场出售其代持的宝新能源2.1%的股份,并擅自处理出售股票所得。
“在此紧急情况下,2022年3月,宝丽华集团向梅州仲裁委员会申请仲裁,要求宁远喜返还其代持的剩余宝新能源股票,并偿还代持股票期间取得的收益。”宝新能源在公告中表示。
2022年3月,梅州仲裁委受理仲裁申请,并在次月作出裁决,支持了宝丽华集团的仲裁请求。2022年4月,宁远喜向梅州中院申请撤销仲裁裁决,被法院驳回。
2023年10月,宁远喜所代持的宝新能源股份,重回宝丽华集团。后者对宝新能源的持股比例由16%升至17.73%。
图源:罐头图库
值得注意的是,宝丽华集团向梅州仲裁委员会申请仲裁的2个月前,2022年1月,宝丽华集团向警方报案,指控宁远喜涉嫌职务侵占罪和合同诈骗罪。之后,温惠也面临同样指控。二人也正是因此身陷囹圄。
上述指控涉及两件“陈年旧事”——一是,2014年,宝新能源名下房产被宁远喜、温惠二人以1500万元低价购买,二人被指非法占有宝新能源资产2032.23万元;二是,2015年,宝新能源发起的定增项目,当时宝丽华集团认购3.1亿元股份,负责该项融资工作的宁远喜被指从中骗取930万元的财务顾问费,后温惠分得230万元。
2022年2月,宁远喜被羁押,次日被刑事拘留,同年4月被逮捕;2022年7月,宝丽华集团原总经理、宝新能源原董事温惠被羁押,次日被刑事拘留,同年8月被逮捕。
3
大股东“水逆”,梅州客商银行影响几何?
作为民营银行,梅州客商银行的股东阵容可谓亮眼——宝新能源、塔牌集团、*ST超华、温氏股份均为A股上市公司,喜之郎集团知名食品企业,其创始人李永军被称为“果冻大王”。
据天眼查显示,自2017年成立以来,梅州客商银行的股权结构未曾有变化——宝新能源,持股30%;塔牌集团,持股20%;喜之郎集团,持股19.9%;*ST超华,持股17.6%;温氏股份,持股12.5%。
图源:天眼查
关注云漫菌,看斗罗精彩故事!大家好,欢迎来到我的频道。
高管层面,据Wind数据显示,宁远喜于2021年12月离任梅州客商银行董事长,接任者为该行原总经理刘元庆,其于2017年6月担任该行总经理,任职超5年;2022年11月,洪奉骏接任总经理一职。
针对第一大股东所涉事件对于梅州客商银行的影响,中国企业资本联盟副理事长柏文喜认为,可能会对银行的稳定性和信誉造成一定的影响。由于银行的稳健经营对股东的稳定性有较高要求,管理层的动荡会对银行的经营策略和发展方向带来不确定性。
博通咨询金融行业首席分析师王蓬博认为,有可能会影响,梅州客商银行的相关业务也许需要得到大股东的支持,但值得注意的是,这个影响的传导需要一定时间。也有可能不会受到影响,因为金融机构的特殊性,其发展是受到很多条件的制约,而且第一大股东目前也没有出现退股等情况。
图源:罐头图库
值得一提的是,当前除了第一大股东涉及纠纷,梅州客商银行的第四大股东——*ST超华也遭遇状况。
自2022年起,*ST超华由盈转亏,业绩连续下降,2022年、2023年以及2024年一季度的归母净利润分别为-3.36亿元、-5.38亿元、-0.22亿元。
而且,因涉合同纠纷诉讼,*ST超华持有梅州客商银行17.6%的全部股权,根据执行裁定一度被法院计划于7月25日挂网拍卖。这笔股权的评估价为4.65亿元,起拍价为4.18亿元,相当于9折起拍。
不过,该拍卖已被按下“暂停”键,原因是案件正在执行异议、复议阶段被暂缓。
图源:阿里拍卖网
但8月5日,*ST超华公告,因股票收盘价连续20个交易日低于1元,触及退市情形,公司收到深圳证券交易所出具终止上市决定,公司股票将于该决定作出后的十五个交易日内摘牌。
针对*ST超华对于梅州客商银行可能产生的影响,金乐函数分析师廖鹤凯认为,梅州客商银行股权较为分散,第4大股东(*ST超华)占比不足20%,本身退出对梅州客商银行的短期商誉和估值会产生影响。
此外,值得注意的是,近年来,市场对于中小银行股权也表现冷淡,屡屡出现中小银行股权经过多轮拍卖不断折价,但因无人问津最终仍流拍等情况。
针对梅州客商银行的股权结构,王蓬博认为,其股权结构相对分散,这也是民营银行普遍的股权结构特征,发展方向会更加民主。不过,也可能造成决策流程长,或在此过程中出现意见不合,而错失发展机遇。
“需要更加依靠完善的内控机制和群策群力来完成重大事项的决策,单一股东出问题对银行整体的影响都很有限,但重大事项的决策可能也会因此拖沓。”廖鹤凯表示。
从梅州客商银行自身来看,无论是资产规模还是业绩表现,都可圈可点。
近三年,梅州客商银行资产规模扩张较快。截至2023年末,该行资产总额393.82亿元,较2020年末已增加160亿元。业绩也保持较高增长。2023年,梅州客商银行营业收入7.58亿元,同比增长50.83%;净利润2.33亿元,同比增长36.71%。
你认为当前梅州客商银行会受到来自大股东多大的影响?你看好该行未来的发展吗?欢迎留言评论在线配资平台app。
海量资讯、精准解读,尽在新浪财经APP
文章为作者独立观点,不代表正规配资炒股_配资炒股平台_股票在线配资观点